本站首页
机构设置
保卫处112办...
保卫处113办...
保卫处114办...
保卫处115办...
政策法规
新闻公告
宣传教育
校园安全
突发事件应急...
预警信息
重大安全事故...
党建工作
相关下载
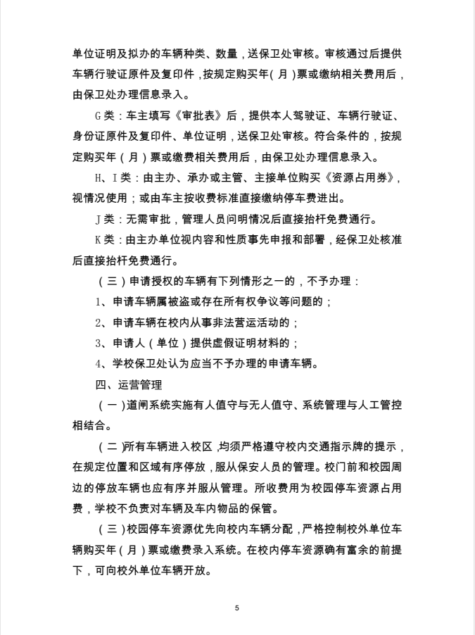
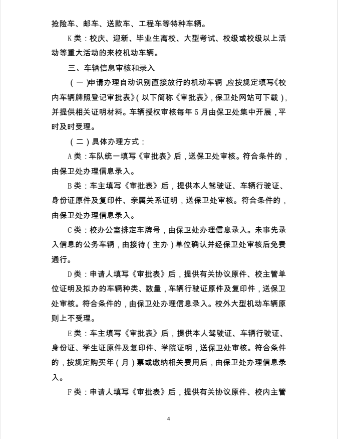
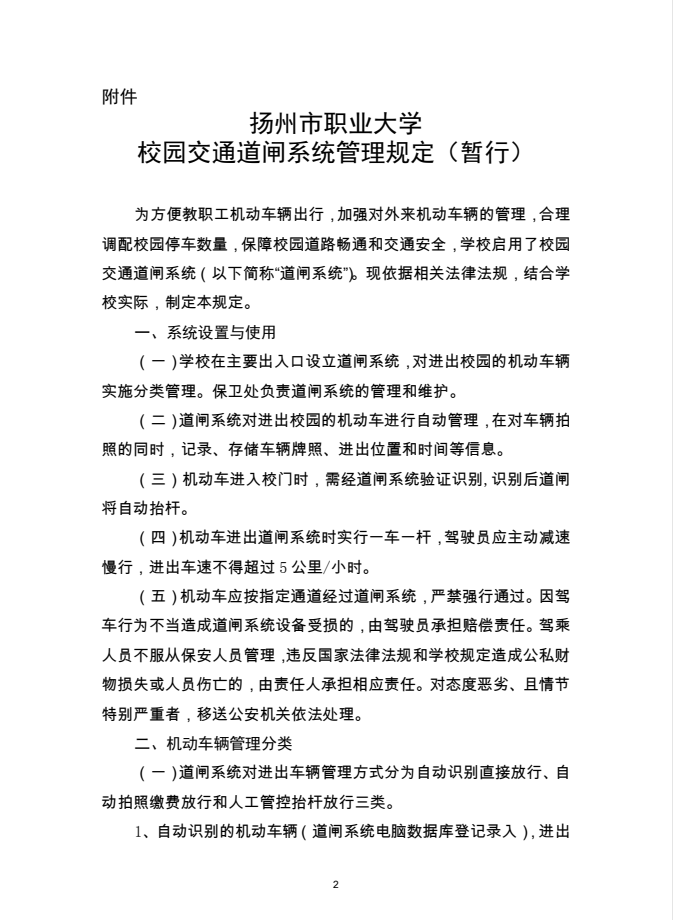
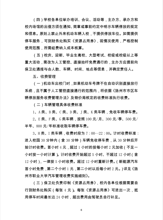
betway必威中文版 校园交通道闸系统管理规定(暂行)
作者: 发布人:刘旭 发布时间:2022-11-14 浏览次数:
305
Copyright 保卫处版权所有 All rights Reserved
电话:05