首页
学院概览
学院简介
现任领导
联系方式
党建工作
党建动态
组织机构
关工委
制度建设
理论学习
支部建设
党员发展
廉政之窗
学院动态
学院新闻
通知公告
教学科研
科学研究
教育教学
产教融合
betway 官网
招生信息
就业服务
安全专栏
规章制度
应急预案
知识宣传
培训与考核
专业建设
专业设置
师资队伍
学生工作
组织机构
学生管理
资助管理
学生会
学院团委
心理健康教育
公共服务
校历
下载中心
 最热
 最新
当前位置:
首页
实验实训安全
操作规程
操作规程
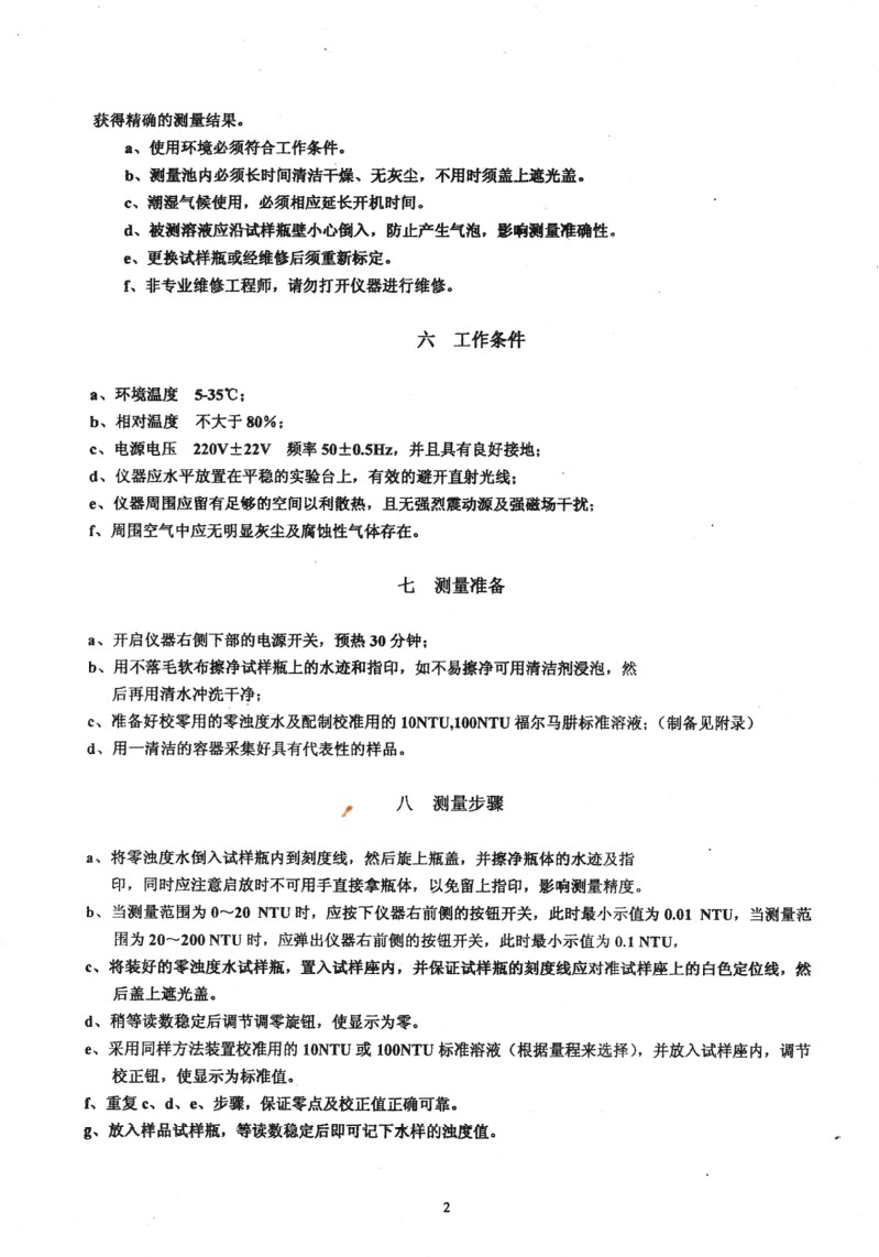
WGZ-2AB浊度计使用说明书
发布者:swyhg
发布时间:2021-05-29
浏览次数:
936