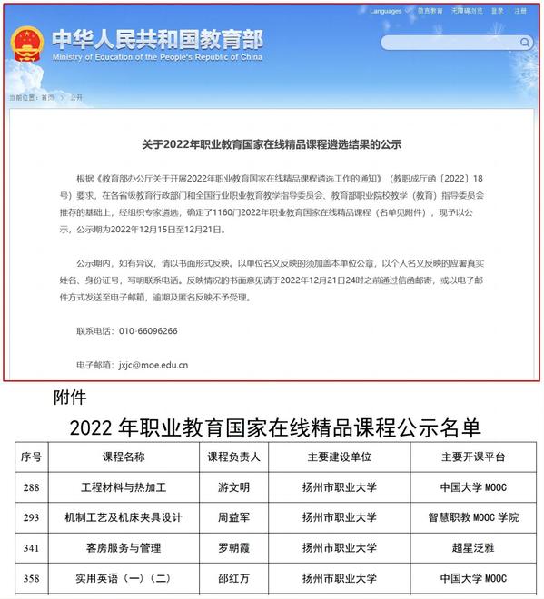
近日,教育部公示了2022年职业教育国家在线精品课程遴选结果,我校游文明教授的《工程材料与热加工》、邵红万教授的《实用英语(一)(二)》、周益军教授的《机制工艺及机床夹具设计》、罗朝霞副教授的《客房服务与管理》等4门课程入选,这是我校在“双高”建设中取得的又一标志性成果。

课程改革是“三教改革”的核心,也是教育部“提质培优”行动计划的重要内容。学校高度重视职业教育在线开放课程建设,分级分类做好谋划和建设,将在线课程建设打造成实现优质资源共享的有效手段。近几年,学校建设各级各类在线课程累计达1000余门,认定校级精品在线开放课程70门,累计培育省级精品在线课程31门,国家级精品在线课程4门,初步构建了“校级-省级-国家级”三级精品在线课程体系。
“双高”建设以来,学校建设各级各类在线课程惠及校内及兄弟院校师生、行业企业职工,为我校不断推动线上线下教学模式改革,持续保障疫情影响下的教学效果,提高人才培养质量提供了有力的资源保障。